中国能源建设集团浙江火电建设有限公司,成立于1958年,注册资本金11.61亿元,资产总额超210亿元,是一家由三十多个全资、控股、参股企业组成的多元化、国际化的大型工程公司,公司业务盖核电、火电、电网、新能源、维护检修、市政工程、装备制造等多个领域。
中国能建浙江火电是中国特大型中央企业--中国能源建设集团有限公司的骨干成员企业。
核电事业部是浙江火电建设有限公司下属的分公司之一,主要从事核岛核电常规岛等核电工程的机务、电仪、焊接、起重等作业及管理。
截至目前,公司已累计完成大型电力装机330多台,总容量超过1.09亿千瓦,施工地域遍及我国二十余个省市自治区,并远涉重洋参建印尼、埃及沙特、越南、孟加拉、土耳其、老挝、缅甸、乌兹别克斯坦等电力工程。公司在中国电力建设史上参与创造了多项第一:1991年,中国大陆第一座核电站--秦山核电站胜利建成,成为新中国自力更生、和平利用核能的典范;2006年,全国首台百万千瓦超超临界火电机组--华能玉环电厂一号机成功投产,实现了我国电站建设能力从60万千瓦向百万千瓦等级的成功跨越:2009年,全球首台AP1000核电机组--三门核电常规岛工程正式开工,标志着世界核电建设迈进了AP1000的新里程2014年,公司中标石岛湾CAP1400核岛工程成功进入核电核心施工领域,实现了核岛施工的突破 2024年成功中标宁德核电两台“华龙一号。核岛安装工程,持续擦亮工程建设领域皇冠上的明珠”
公司以其在电力建设事业中的卓越成就,被党和政府授予全国“五一劳动奖状”“全国质量效益型先进企业特别奖”“全国优秀施工企业”等一系列荣誉,并荣获17项国家优质工程“金质奖”、12 项中国建筑工程鲁班奖、28项国家优质工程“银质奖”和1项国家科技进步特等奖。获得的国家级质量大奖位居全国同行首位,牢固树立起了“工程管理好、服务水准高、约能力强”的品牌形象。
“行业领先、世界一流”是浙江火电全体员工共同追求,经过六十余年的锤炼,已发展成为业绩优秀、信誉卓著、装备先进、服务一流的国际工程公司。奋进中的浙江火电期待您的加盟,携手并进、互利共赢、共创辉煌。
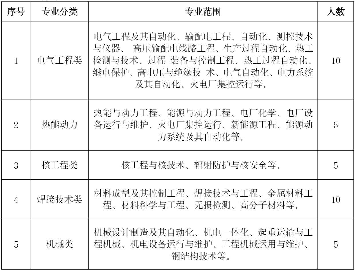
一,招聘专业

二,基本条件
全国统一招收录取的本科及以上毕业生;须取得毕业证、学位证
吃苦耐劳,责任心强,工作积极主动。
好学思进,性格开朗活泼,具有良好的团队协助和沟通协调能力,
热爱电力建设事业,能适应流动性工作生活环境。
身体健康,主要无色盲、高血压、心脏病、精神性及传染性疾病
三,酬薪福利
1,酬薪
具有行业竞争力的薪酬待遇,具体面议
每年调薪,提供优质全面的激励机制
师徒制度提供优秀的能力提升培养机制。
针对每个人的特质,提供广阔的职业发展空间
2,福利
六险一金
高温补贴、路费补贴等
浙江省人才补贴等
公司设有食堂,免费提供宿舍
3,休假
四,工作地点
山东省、福建省、广西省、广东省、浙江省等。
联系人:张老师13563121683(微信同号)
邮 箱:张老师1259291974@qq.com